服务热线:

0312-6783309

您的位置:首页 > 九游·体育(jiuyou.com)官方网站 > 项目公示
项目公示

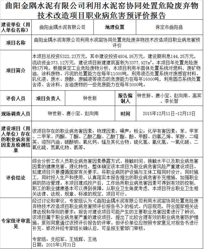
曲阳金隅水泥有限公司利用水泥窑协同处置危险废弃物技术改造项目职业病危害预评价

添加时间:2017-12-12 16:47:22   浏览次数:435  

九游·体育(jiuyou.com)官方网站

电话:0312-6783309

邮编:071000

邮箱:bdkeh@sina.com

网址:http://www.relativelyaverage.com

地址:保定市北二环5699号大学科技园1-B-502

扫描进入手机站

Copyright © 九游·体育(jiuyou.com)官方网站 All Rights Reserved  冀ICP备2022022307号-1   网站制作三金网络    

冀公网安备 13060202001156号